目前市面上,空气净化器种类繁多、鱼龙混杂,价格相差也很大,用户选择时往往无所适从。
特别是近期的新冠疫情之下,滤除PM2.5、除甲醛、加湿等差异化功能的空净产品,纷纷强调消毒杀菌功能,与空气消毒机的概念相混淆。
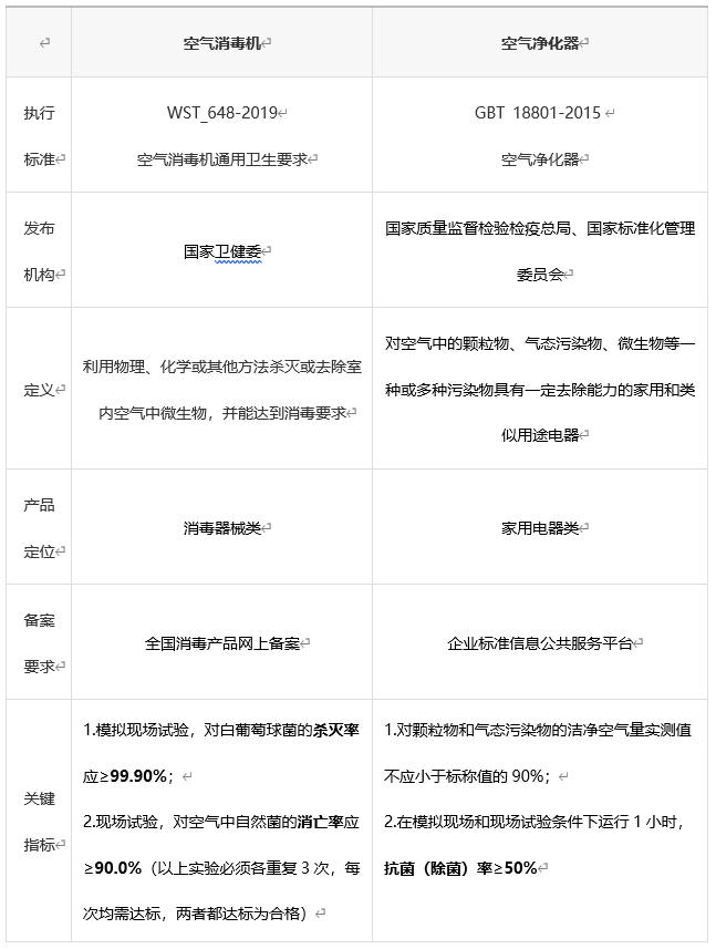
事实是,空气净化器 ≠ 空气消毒机,前者属于家用和类似用途的电器类产品,后者属于医用消毒器械,各自执行不同的标准,主要差别如下表所示:

由此可见,空气消毒机和空气净化器在工作原理和工作效果上有一定的共通之处,但二者的区别也是很明显的。
具体来说,空气消毒机对关键指标的提法是“杀灭”、“消亡”,以灭杀细菌为目的;空气净化器的提法是“抗菌(除菌)”,有的厂家采用的技术是灭杀细菌,但也有很多厂家的做法其实只是滤菌,而并没有杀死。
所以,空气消毒机、空气净化器,名称不是重点,重点是——杀菌还是滤菌?只有真正做到杀灭细菌才靠谱。
保丽洁的静电空气消毒机KJ400,就是以杀灭细菌为目的的医用级空气消毒机。


1. 甲型H1N1检测报告
2. 实验室白色葡萄球菌检测报告
3. 现场试验空气自然菌检测报告
4. 模拟现场白色葡萄球菌检测报告


与此同时,它还是一款高效级的空气颗粒物净化器。

保丽洁静电空气消毒机采用DESP介质静电技术:使用电介质包覆电极,无高压暴露,根本解决了传统ESP静电在高压下的击穿、打火和臭氧问题,安全稳定,同时充分发挥其风阻小、吸附效率高、能耗低的优势,终生无需耗材、清洗维护简便。
最后,如何根据房间空间大小来选择合适处理量的空气净化器或空气消毒机呢? 通常,空气净化适用房间面积大致为设备额定洁净空气量(CADR值)的0.1,而空气消毒的循环次数要求约为空气净化器的2倍。以保丽洁静电空气消毒机KJ400为例,洁净空气量约400立方米/小时,空气净化适用于40平米以内的房间,空气消毒适用于20平米以内。 以上,希望能帮到您更好地理解空气净化器与空气消毒机的区别——不是所有的空气净化器都是空气消毒机,也不是宣称了能消毒除菌的空气净化器就是真正灭杀细菌的。保丽洁静电空气消毒机 = 医用级空气消毒机 + 高效级空气净化器。消毒净化一体,商用民用皆可,安心人机共存。 致力打造“新国货”,成为全球空气净化专家,保丽洁,让每一次呼吸,更值得信赖!


